Mitt TNG slektstre Scharning Kirkevold
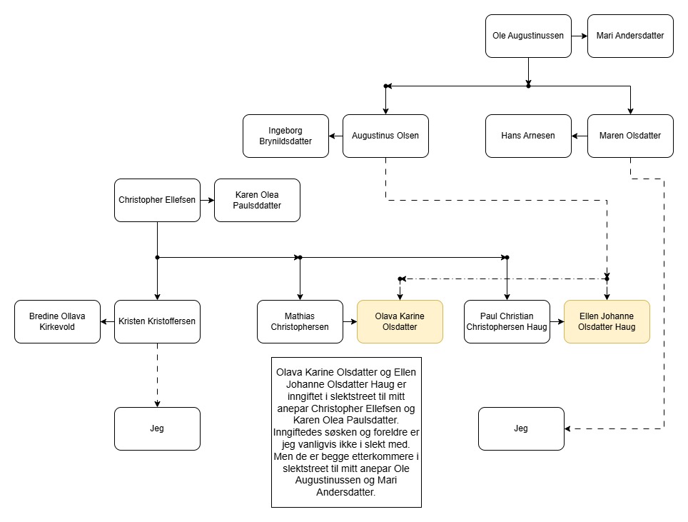
Olava Karine Olsdatter og Ellen Johanne Olsdatter Haug er søstre,
og de er begge inngiftede grandtanter i min Christopher Ellefsen slektsgren.
Men de er også etterkommere etter grandonkel Augustinus Olsen i min Ole Augustinussen slektsgren.
og de er begge inngiftede grandtanter i min Christopher Ellefsen slektsgren.
Men de er også etterkommere etter grandonkel Augustinus Olsen i min Ole Augustinussen slektsgren.