Scharning slekt
Kirkevold slekt
TNG
TNG Blog
TNG Community
Birds on Stamps
Mitt TNG slektstre Scharning Kirkevold
Startside
Søk
Finn
Etternavn
Fornavn
Søk etter navn
Søk familier
Søk nettsted
Hva er nytt?
Etterlysninger
Rapporter
Datoer
Kalender
Kirkegårder
Media
Bilder
Dokumenter
Gravsteiner
Historier
Opptak
Videoer
Alle media
Info
Databasestatistikk
Steder
Trær
Grener
Notater
Kilder
Arkiver
DNA tester
Bokmerker
Ta kontakt
Skriv ut
Legg til bokmerke
English
Norsk
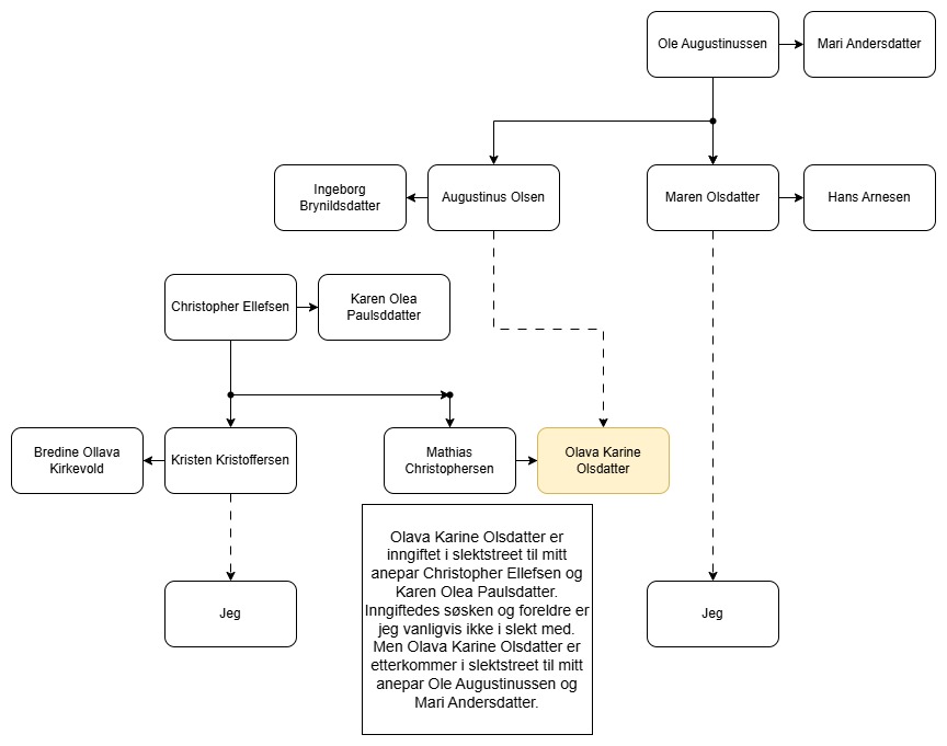
En inngiftet grandtante i en slektsgren er etterkommer etter en grandonkel i en annen slektsgren.