Mitt TNG slektstre Scharning Kirkevold

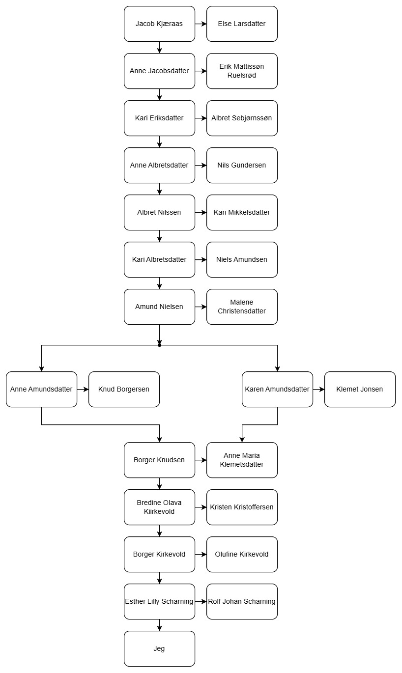
Jacob Kjæraas var bruker på gården Kjærås i Andebu, Vestfold ca. 1617—44. Han var lensmann ca. 1625—ca. 1635, var stor jordegodseier og hovedsognets rikeste mann. Han var g.m. Else, datter av borger i Tønsberg Lars (Laurits) Kristoffersen; denne eide part i Søndre Sem i Sandar, som Jakob etter hvert ble nesten eneeier av. En bror av Else var den rike Tønsbergkjøpmann og store jordegodseier Anbjørn Larssøn. Jakob har nok også fått midler gjennom hustruen. Else d. 1669 og overlevde sin mann med hele 25 år. Av Jakobs og Elses barn vokste opp 1 sønn og 7 døtre: Døtre av Jakob ble inngiftet i noen av bygdas rikeste og mest framtredende slekter. Skiftene etter Jakob og Else er ikke i behold. Kjærås-slekten ble etter hvert svært tallrik og spredte seg vidt omkring, både i Andebu og med greiner til Sandar og Stokke. Men medlemmene holdt hårdnakket fast på sine smålodder i den gamle slektsgården til langt ut i det følgende århundre.
Product Image
Bruk musepekeren over slektstreet

Søskenbarn (fetter og kusine) gifter seg med hverandre.
Jacob Kjæraas og Else Larsdatter er her mine 10 ganger oldeforeldre
to ganger. Det er to stier fra datteren Anne fram til meg.
Alle i dette slektstreet hører hjemme i Vestfold.